【宗委會活動訊息】真佛宗教育研習會台灣最新流程!

【宗委會活動訊息】真佛宗教育研習會台灣最新流程!

為了秉承根本傳承上師聖尊蓮生活佛的教誨,落實真佛教育,宗委會2019年在台灣策劃舉辦之各級弘法人員、各道場負責人、真佛宗僧眾教育研習暨聯誼會(場次ㄧ) 及新封上師培訓班(場次二:2016-2018年之新封上師、真佛宗仁波切、眾上師培訓班)將如期舉行。

真佛宗上師將和與會大眾共同分享密乘三昧耶戒、真佛法脈、道場輔導管理、佛經講授、如何將戒律融入生活中…。

宗委會並延請朝陽科技大學-凃鈺城副教授專題演講「全方位感動服務」。歡迎大家一起聽聞密教的教義、思考佛學教理、實踐修行的智慧,並同時探討學習如何給予同門善信、社會大眾最真切、高效率、深植人心的全方位服務。

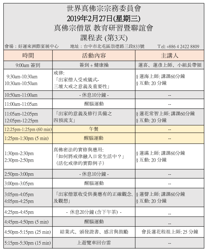
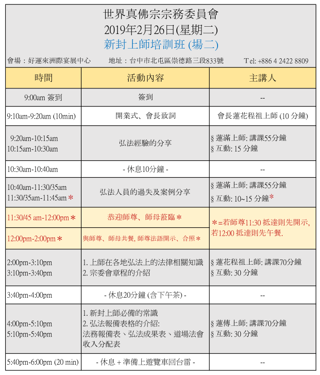
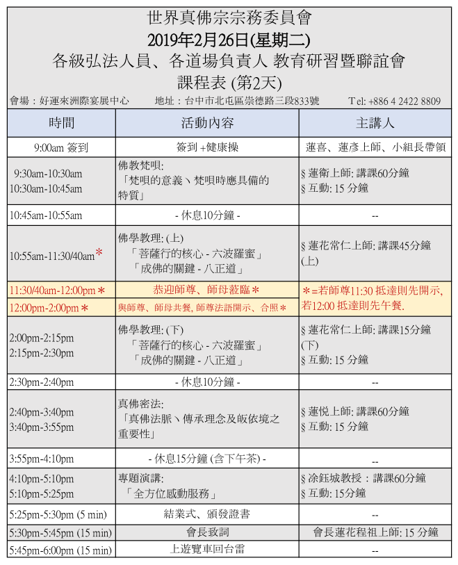
附圖為研習班最新流程。

請佛住世長壽佛心咒 「一生一咒」800萬遍上師心咒活動,從今年師尊的佛誕日正式啟動,請參加者到TBSN官網以下鏈接登記資料: 每持滿十萬遍上師心咒者,宗委會將把名單呈給師尊加持。每持滿一百萬遍者,將列名護摩法會功德主,資料請師尊主壇護摩法會時下護摩爐。